เพื่อให้เป็นไปตามวัตถุุประสงค์และประเด็นยุทธศาสตร์ของสมาคมแห่งสถาบันพัฒนาการเมืองและการเลือกตั้ง จึงได้กำหนดเป้าประสงค์ของแผนยุุทธศาสตร์สมาคมไว้ ดังนี้
เป้าประสงค์ที่ 1
สมาคมแห่งสถาบันพัฒนาการเมืองและการเลือกตั้งมีผลการดำเนินงานในการเผยแพร่ผลงานวิชาการเพื่อการพัฒนาการเมืองและการเลือกตั้งของนักศึกษาหลักสููตรการพัฒนาการเมืองและการเลือกตั้งระดับสูง (พตส.)
กลยุุทธ์ :
- การบริหารจัดการ วิธีการรวบรวมและช่องทางการเผยแพร่ผลงานวิชาการของนักศึกษาหลักสููตร พตส.
- การสร้างแรงจูงใจแก่สมาชิิกสมาคมในการศึกษาค้นคว้า วิจัยเพื่อการพัฒนาการเมืองและการเลือกตั้ง
แผนงาน:
- โครงการรวบรวมและจัดทำดัชนี รายการเอกสารส่วนบุุคคลของนักศึกษาหลักสูตร พตส.
- โครงการพัฒนาระบบสารสนเทศเพื่อการเผยแพร่เอกสารส่วนบุคคลของนักศึกษาหลักสูตร พตส. เพื่อการสืบค้น
- โครงการความร่วมมือในการเผยแพร่ผลงานวิิชาการของนักศึกษาหลักสูตร พตส. กับสถาบันพัฒนาการเมืองและการเลือกตั้ง สำนักงานคณะกรรมการการเลืือกตั้้ง สู่สาธารณะ
- โครงการคัดเลือกผลงานวิชาการดีเด่นของนักศึกษา พตส.
ตัวชี้วัด/เป้าหมายผลผลิต:
- จำนวนผลงานวิชาการของนักศึกษาหลักสูตร พตส. ที่ได้รับการเผยแพร่ อย่างน้อยร้อยละ 50
- จำนวนกิจกรรมการคัดเลือกผลงานวิชาการดีเด่นของนักศึกษา พตส. อย่างน้อยปีละ 1 ครั้้ง
เป้าประสงค์ที่ 2
สมาคมแห่งสถาบันพัฒนาการเมืองและการเลือกตั้งมีผลการดำเนินงานเชิงประจัักษ์ในการสนับสนุนการศึกษา ค้นคว้า วิจััยเพื่อพัฒนาองค์ความรู้ด้านการเมืองและการเลือกตั้ง
กลยุทธ์:
- การบริหารจัดการในการคัดเลือกผลงานวิชาการของนักศึกษา พตส. เพื่อนำสู่การสังเคราะห์องค์ความรู้ในการพัฒนาการเมืองและการเลือกตั้ง
- การส่งเสริมการศึกษา ค้นคว้า วิจัยเพื่อการพัฒนาการเมืองและการเลือกตั้ง
แผนงาน:
- โครงการสังเคราะห์ผลงานวิชาการของนักศึกษา พตส. เพื่อสร้างองค์ความรู้ใหม่ในการพัฒนาการเมืองและการเลือกตั้ง
- โครงการศึกษา ค้นคว้า วิจัยเพื่อพัฒนาองค์ความรู้ด้านการเมืองและการเลือกตั้ง
ตัวชี้วัด/เป้าหมายผลผลิต:
- จำนวนผลงานการสังเคราะห์ผลงานวิชาการของนักศึกษา พตส. เพื่อสร้างองค์ความรู้ใหม่ในการพัฒนาการเมืองและการเลือกตั้ง อย่างน้อยปีละ 1 เรื่อง
- จำนวนผลงานการศึกษา ค้นคว้า วิจัยเพื่อพัฒนาองค์ความรู้ด้านการเมืองและการเลือกตั้ง อย่างน้อยปีละ 1 เรื่อง

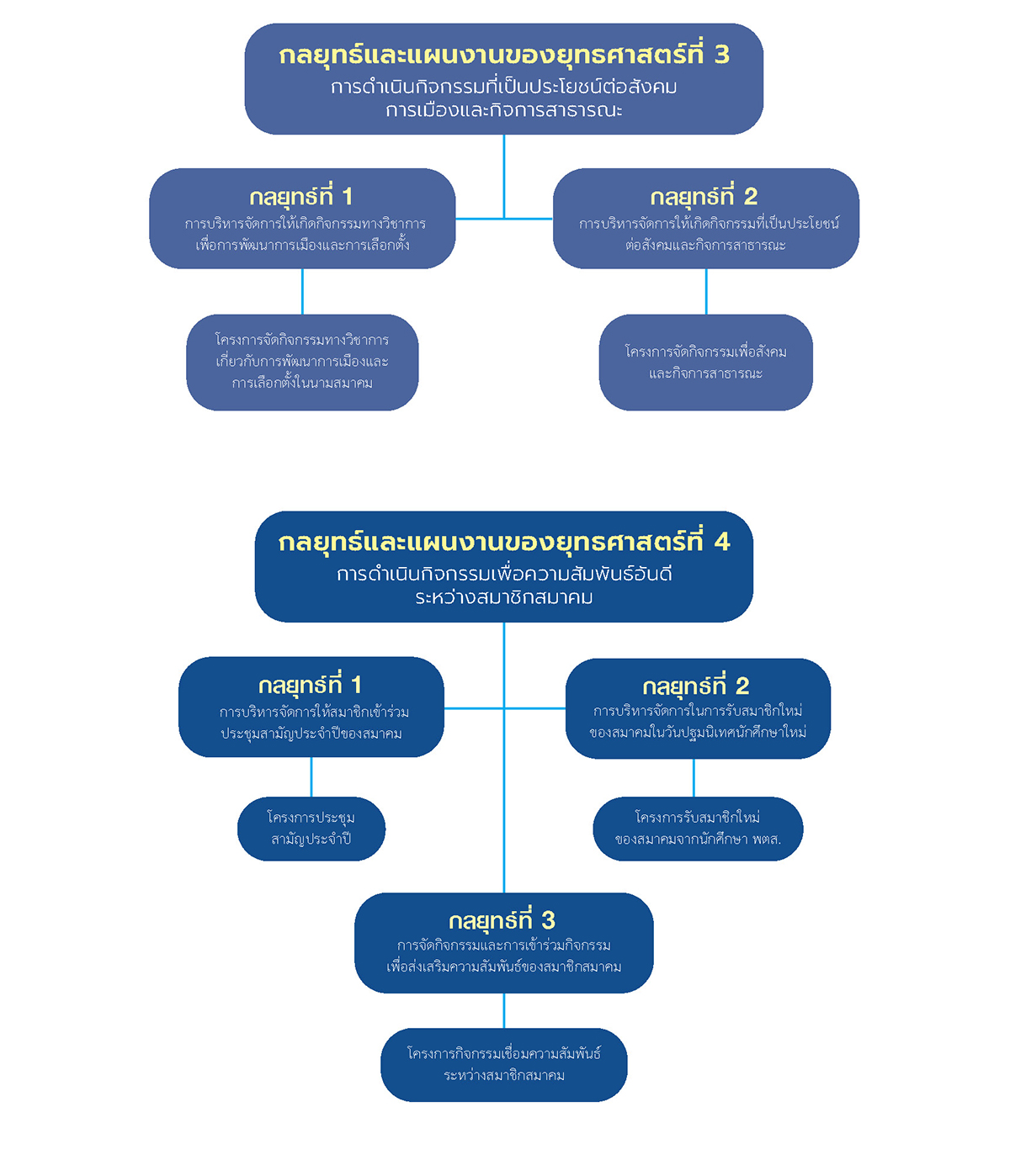
เป้าประสงค์ที่ 3
สมาคมแห่งสถาบันพัฒนาการเมืองและการเลือกตั้งมีผลการดำเนินกิจกรรมที่เป็นประโยชน์ต่อสังคม การเมือง และกิจการสาธารณะ
กลยุุทธ์ :
- การบริหารจัดการให้เกิดกิจกรรมทางวิชาการเพื่อการพัฒนาการเมืองและการเลือกตั้ง
- การบริหารจัดการให้เกิดกิจกรรมที่เป็นประโยชน์ต่อสังคมและกิจการสาธารณะ
แผนงาน:
- โครงการจัดกิจกรรมทางวิชาการเกี่ยวกับการพัฒนาการเมืองและการเลือกตั้งในนามสมาคม
- โครงการจัดกิิจกรรมเพื่อสังคมและกิจการสาธารณะ
ตัวชี้วัด/เป้าหมายผลผลิต:
- จำนวนโครงการกิจกรรมทางวิชาการ อย่างน้อยปีละ 1 กิจกรรม
- จำนวนโครงการกิจกรรมทางสังคมและกิจกรรมสาธารณะ อย่างน้อยปีละ 1 กิจกรรม
เป้าประสงค์ที่ 4
สมาชิกสมาคมแห่งสถาบันพัฒนาการเมืองและการเลือกตั้งมีการดำเนินกิจกรรมเพื่อความสัมพันธ์อันดีระหว่างสมาชิกสมาคม
กลยุุทธ์ :
- การบริหารจัดการให้สมาชิกเข้าร่วมประชุมสามัญประจำปีของสมาคม
- การบริหารจัดการในการรับสมาชิิกใหม่ของสมาคมในวันปฐมนิเทศนักศึกษาใหม่
- การจัดกิจกรรมและการเข้าร่วมกิจกรรมเพื่อส่งเสริมความสัมพันธ์ของสมาชิกสมาคม
แผนงาน :
- โครงการประชุุมสามััญประจำปี
- โครงการรับสมาชิกใหม่ของสมาคมจากนักศึกษา พตส.
- โครงการกิจกรรมเชื่อมความสัมพันธ์ระหว่างสมาชิิกสมาคม
ตัวชี้วัด/เป้าหมายผลผลิต:
- จำนวนกิจกรรมประชุมสามัญประจำปี อย่างน้อยปีละ 1 ครั้ง
- จำนวนสมาชิกใหม่ของสมาคมจากนักศึกษา พตส. ไม่น้อยกว่าร้อยละ 50 ของจำนวนนักศึกษาใหม่
- จำนวนกิจกรรมที่ส่งเสริมความสัมพันธ์ระหว่างสมาชิกสมาคม อย่างน้อยปีละ 1 กิจกรรม

เป้าประสงค์ที่ 5
สมาคมแห่งสถาบันพัฒนาการเมืองและการเลือกตั้งมีการเผยแพร่การดำเนินกิจกรรมของสมาคมและสถาบันพัฒนาการเมืองและการเลือกตั้ง
กลยุทธ์ :
- การบริหารจัดการในการจัดทำเว็บไซต์และช่องทางการสื่อสารผ่านโซเชียลมีเดียอื่น ๆ ในนามสมาคม
- การบริหารจัดการในการจัดกิจกรรมการแถลงข่าวกิจกรรมของสมาคม
- การบริหารจัดการในการจัดทำสื่อสิ่งพิมพ์เพื่อการเผยแพร่
แผนงาน :
- โครงการจัดทำเว็บไซต์สมาคม
- โครงการแถลงข่าวกิจกรรมทางวิชาการ และกิจกรรมอื่นๆ ของสมาคม
- โครงการจัดทำรายงานประจำปี และเอกสารเผยแพร่ของสมาคม
ตัวชี้วัด/เป้าหมายผลผลิต :
- จำนวนช่องการสื่อสารของสมาคมผ่านโซเชียลมีเดีย ไม่น้อยกว่า 1 ช่องทาง
- จำนวนกิจกรรมการแถลงข่าวกิจกรรมของสมาคมไม่น้อยกว่าปีละ 1 ครั้ง
- จำนวนสื่อสิ่งพิมพ์เพื่อการเผยแพร่ ไม่น้อยกว่าปีละ 1 ฉบับ
เป้าประสงค์ที่ 6
สมาคมแห่งสถาบันพัฒนาการเมืองและการเลือกตั้ง มีการบริหารจัดการสมาคมอย่างโปร่งใสและมีธรรมาภิบาล
กลยุทธ์:
- การบริหารจัดการในการบรรจุวาระการแก้ไขข้อบังคับสมาคมในการประชุมคณะกรรมการสมาคม และการประชุมสามัญประจำปีตามข้อบังคับสมาคม
- การรายงานผลการดำเนินงานและรายงานสถานการณ์การเงินต่อที่ประชุมสามัญประจำปีโดยคณะกรรมการบริหารสมาคม
- การบริหารจัดการในการเผยแพร่ผลการประชุมคณะกรรมการสมาคม และผลการประชุมสามัญประจำปีของสมาคม
- การบริหารจัดการในการจัดทำรายงานสถานะทางการเงินของสมาคมที่ผ่านการรับรองจากผู้สอบบัญชีรับอนุญาตตามข้อบังคับ
แผนงาน:
- โครงการพิจารณาปรับปรุงแก้ไขข้อบังคับสมาคมเพื่อเปิดโอกาสให้สมาชิกสมาคมจากนักศึกษา พตส. ทุกรุ่นได้เข้ามามีส่วนร่วมในการบริหารสมาคม
- โครงการเผยแพร่ผลการประชุมคณะกรรมการสมาคมผ่านช่องทางต่างๆ
- โครงการรายงานผลการดำเนินงานและรายงานสถานะทางการเงินของสมาคมในการจัดประชุมสามัญประจำปี
- โครงการเผยแพร่ผลการดำเนินงานและรายงานสถานะทางการเงินของสมาคมในการจัดประชุมสามัญประจำปีผ่านช่องทางต่างๆ
ตัวชี้วัด/เป้าหมายผลผลิต:
- จำนวนครั้งของการประชุมอนุกรรมการพิจารณาข้อบังคับเพื่อปรับปรุงแก้ไขข้อบังคับสมาคมไม่น้อยกว่า 2 ครั้ง
